Friday February 2026

হটলাইন

সেবা এবং ধাপ

নং শিরোনাম সেবার ধাপ কার্যকলাপ
  
বালাই নাশকের খুচরা ও পাইকারী বিক্রেতার লাইসেন্স প্রদান দেখুন
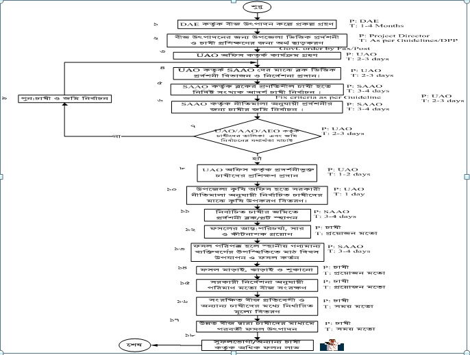
মান সম্মত বীজ উৎপাদনে সহায়তা দেখুন
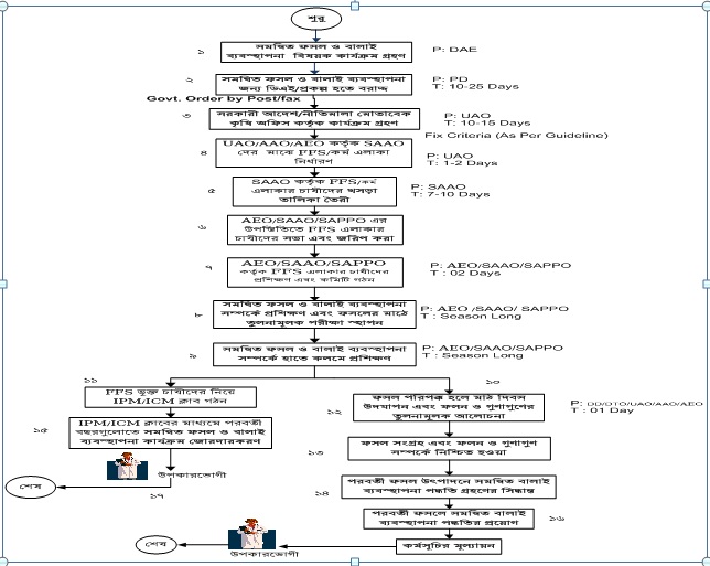
সমন্বিত বালাই ব্যবস্হাপনা দেখুন
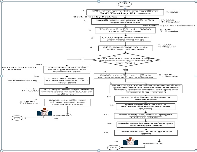
মাটির স্বাস্হ্য সংরক্ষণ দেখুন
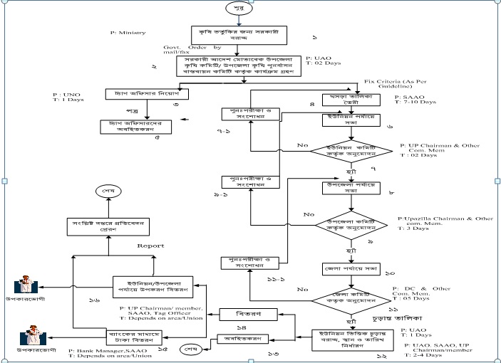
কৃষিতে ভর্তুকি ও উৎপাদনে সহায়তা প্রদান দেখুন
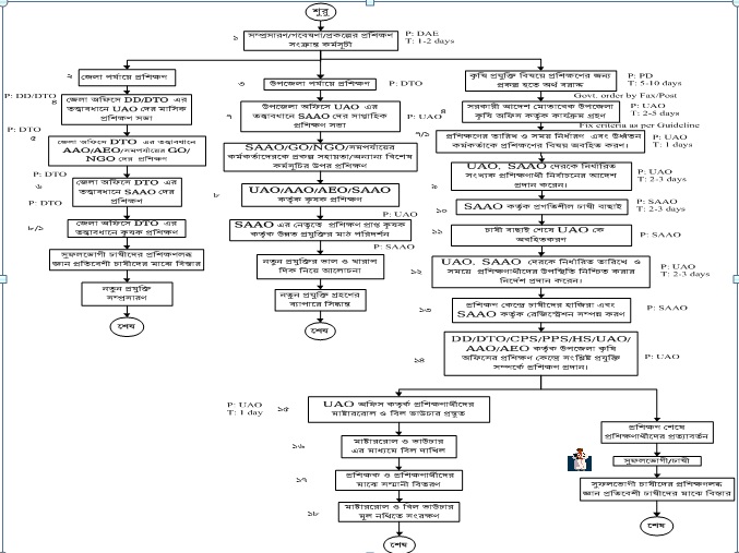
উপজেলা পর্যায়ে প্রশিক্ষণ দেখুন
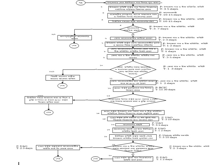
সার ডিলার ও খুচরা সার বিক্রেতা নিয়োগ দেখুন
দেখছেন ১ থেকে ৭ পর্যন্ত, মোট ৭ এন্ট্রি

এক্সেসিবিলিটি

স্ক্রিন রিডার ডাউনলোড করুন